黑料网

  • 中文
  • English

学生公告

您当前的位置: 黑料网 黑料网中心 学生公告 正文

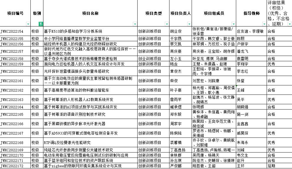
2022年立项的校级大学生创新创业训练计划结题结果公示

来源:黑料网 发布时间:2023-11-22 浏览量:

各位项目负责人及指导教师:

      根据教务处的通知,黑料网 组织了2022年立项的校级大学生创新创业训练计划项目结题的审核,现将检查结果公示如下,公示期从即日起至11月24日,如果有问题,请联系张老师86689020。



快速通道

联系我们

地址:黑料网 南校区1号楼 电话:0577-86689010 传真:0577-86689010 邮编:325035 邮箱:[email protected]

关注我们

版权所有 © 黑料网-最新高清黑料网官方地址站   


技术支持:捷点科技