来源:数电学院 发布时间:2019-01-14 浏览量:
各位老师:
本学期末课程成绩和考核材料收集注意事项如下:
1、成绩录入时间:成绩录入密码和成绩登记模板已经由赵丽老师于2018年12月26日前发您邮件并在学院网站-院务公开-教务公开栏目发布,请您将成绩准时在2019年1月27日16:30前提交。请任课教师本着认真负责的态度在规定时间前录入成绩,以免影响学生及时查看,耽误学生补考重修考试准备。教务系统中老师成绩一旦提交,学生就可以在第一时间查看成绩,请在成绩提交前仔细核对。
2、根据2016年修订的《黑料网 本科生课程平时成绩评定与管理办法(试行)》(附件1)规定:所有考试课程和考查课程(包括公选课,毕业论文除外)、必须在系统录入成绩时录入平时成绩,平时成绩(除期末成绩外的平时、期中、实验部分)占课程总评成绩的比例不少于30%,平时成绩评定至少应包括出勤和平时作业两项,其中出勤分比例不超过课程总评成绩的10%。实践课(课程设计、实验课、见习、实习等)必须在系统录入成绩时录入平时成绩。
3、试卷(考核材料)、成绩材料提交注意事项:请任课教师将纸质成绩材料签名(所有手工填写处必须用黑色碳素笔填写)后,于规定时间内送交教学科。①系统输出成绩登记表3份②考试分析报告2份③原始成绩登记表1份④教学班点名册1份,⑤平时作业登记表1份⑥实验成绩登记表总表和分表各1份,同时上交所有试卷和考查课材料。
4、数学系的成绩、考试、考查等材料按原规定提交。物理、计算机、电子系所有专业的考查课、课程设计、综合实践的期末成绩不能仅以设计、论文等作为考核依据,必须有学生书面课程总结报告和成绩评定标准。
5、课程档案电子版电子材料提交至ftp://10.132.239.5:2017。
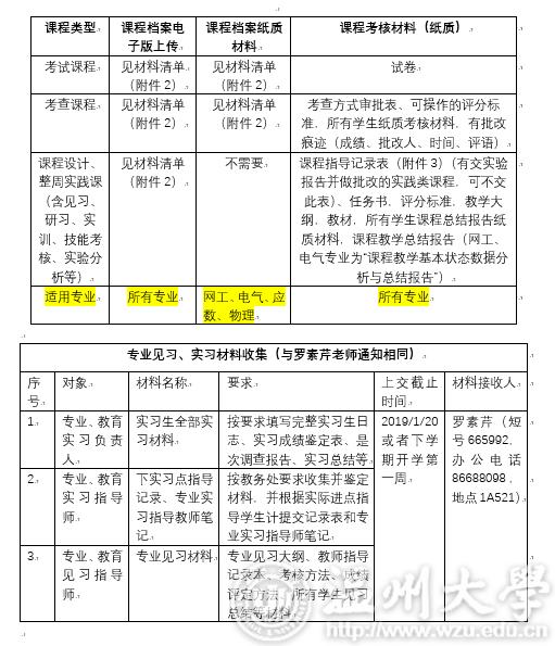
6、本学期所有课程材料提交如图所示:

7、假期教学科值班安排

数电教学科
2019年1月14日